新闻公告 NEWS&NOTICE

学校马克思主义学院教师在湖北省高职院校思政课 “萌新磨课·骨干练兵”竞赛中斩获佳绩

来源:马克思主义学院  发布时间:2025-09-30  浏览量:765

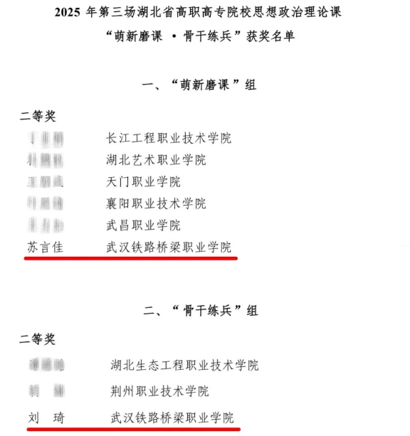
通讯员:周洋)近日,由湖北省高职高专院校思想政治理论课建设联盟主办的2025年第三场湖北省高职高专院校思想政治理论课“萌新磨课·骨干练兵”竞赛结果正式揭晓。学校马克思主义学院教师表现优秀,苏言佳老师荣获“萌新磨课”组二等奖,刘琦老师荣获“骨干练兵”组二等奖。

本次竞赛在全省范围内掀起热潮,湖北省高职高专院校的思政课教师围绕《毛泽东思想和中国特色社会主义理论体系概论》课程展开创新教案、学情分析、创新课件等各方面的交流和比拼。苏言佳和刘琦两位老师的参赛作品经线上、线下专家评审,她们凭借扎实的理论功底、精心设计的教学环节和富有感染力的课堂呈现,在众多选手中脱颖而出,双双斩获二等奖。他们的优异表现,集中展现了学校思政课教师队伍过硬的教学能力与良好的精神风貌。此次获奖,既是学校思政课建设成果的生动体现,更为进一步加强思政课教师队伍建设、打造优质思政课堂注入了强劲动力。

 


地址:武汉经济技术开发区(汉南)东荆街马影河大道66号

电话:027-84850209 84280209

信访电话:027-84280191   84280192

实习监督员:王老师

实习监督咨询电话:027-84280249

实习监督咨询时间(工作日):9:00-12:00 14:00-16:00

微信公众号

鄂公网安备 42011302000615号

鄂ICP备06014347号-1 © COPYRIGHT 2018 武汉铁路桥梁职业学院版权所有